• 01+TC033_黑牛角梳 TC033_工作區域 1
  • 01+TC033_黑牛角梳 TC033-02
  • 01+TC033_黑牛角梳 TC033-03
  • 01+TC033_黑牛角梳 TC033-04
  • 01+TC033_黑牛角梳 TC033-05
  • 01+TC033_黑牛角梳 TC033-06
  • 01+TC033_黑牛角梳 TC033-07
  • 01+TC033_黑牛角梳 TC033-08
  • 01+TC033_黑牛角梳 TC033-10
  • 01+TC033_黑牛角梳 TC033-11
  • 01+TC033_黑牛角梳 TC033-12
  • 01+TC033_黑牛角梳 TC033-13
  • 01+TC033_黑牛角梳 TC033-09
1

工廠直銷【天然黑牛角-刮痧梳033】防靜電梳子/頭皮按摩

Regular price
NT$ 115.00
Sale price
NT$ 115.00
Regular price
NT$ 119.00

〔 商品特點 / Features 〕
可深入頭皮各點位,按摩感受非常紓壓~

刮痧推拿、撥筋指壓一支搞定!
斜方肌、鎖骨曲線雕塑,美腿刮痧必備神器~
按摩外側由上至下,按摩內側由下至上。
嚴選高質感黑牛角,身體的刮痧就要用最好的!
弧度貼合,深度刮痧按摩到位~
適用按摩部位:頭部、肩頸、背部、腰臀、腿部等大面積按摩。


 
〔 黑牛角特點
有天然紋路,且為手工打製而成,每支都是獨一無二
好的牛角會自帶光澤感
手工打磨而成,質地堅固較不怕摔
順滑好摸且帶點冰涼感,比一般塑膠材質撥筋棒,牛角撥筋棒稍重些,是很扎實又好握的手感
按摩牛角不易產生靜電


商品資訊 / Item specifics
材質:天然黑牛角 整體尺寸:約長11.5 x 寬5.5 x 厚0.5~0.7cm 重量:約35g 包裝:透明袋裝 產地:越南


〔 補充說明 / Information 〕
1、牛角都有天然紋路痕跡:天然牛角整塊裁切,紋路與色澤是自然生成,每一支牛角的色澤紋路獨一無二,因此收到的牛角,與產品圖一定不一樣。
2、同款的每支都有尺寸差異:牛角整塊裁切成小塊後,由專業師傅手工打磨成型,同款的每支的長度、寬度、厚度都有些微差異。
3、牛角保養方式: 使用後水洗存放於室內陰涼處,嚴禁重摔或酒精噴灑。
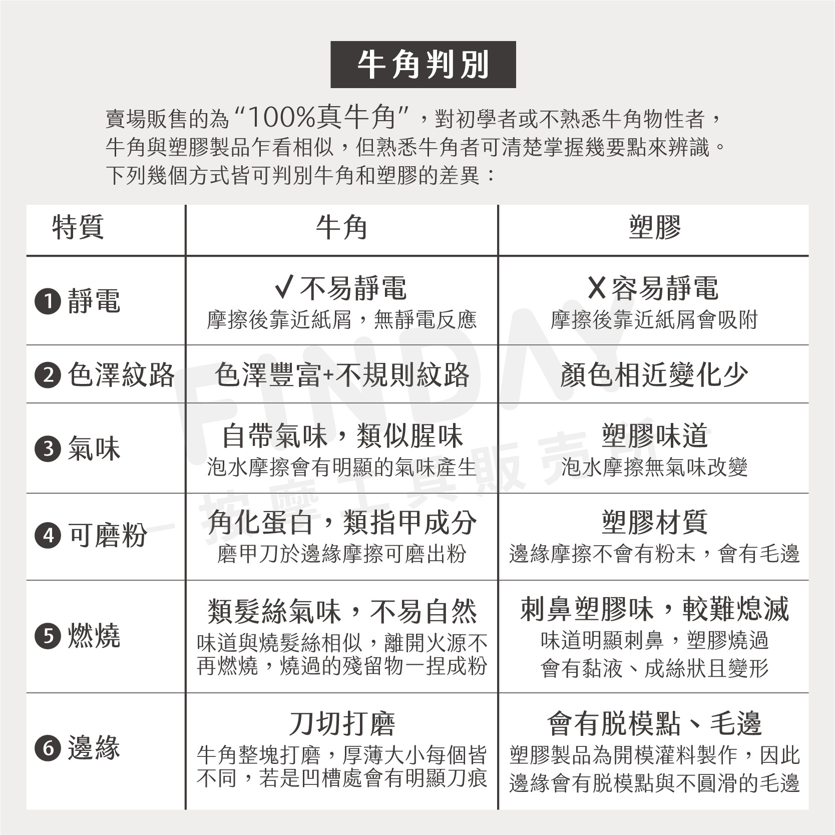
4、賣場販售的是真牛角: 賣場大部分的牛角按摩器都是從越南進口,廠商為牛角按摩器製造大廠,擁有數十年經驗,生產的商品皆為高品質。 常見的牛角真假判定方式:
➊ 真牛角不會產生靜電,可做靜電測試。
➋ 可用指甲剪上的磨甲面,在牛角邊緣輕輕磨擦,即可磨出像指甲屑一樣的粉末,味道也很相近。
➌ 雙手搓磨牛角或將牛角泡在水裡,會產生味道,需擦乾放置一段時間才會慢慢消散。
➍ 牛角燃燒的味道會與頭髮髮絲燃燒味道相近,因牛角成份是角化蛋白質,相較之下,塑膠燃燒的味道不同且刺鼻。